吃瓜简评:
最近,海尔集团罕见地发出雷霆之怒,针对被虞美人集团董事长于文红“用小鲜肉的血抗衰”碰瓷一事,发布了紧急声明,这场“换血抗衰”事件一出,舆论哗然,原来这位被称为“捞金女王”的于文红,居然敢这么明目张胆地为所欲为。,于文红的名字,很多人第一次听说,应该是从那句“花千万换年轻”开始的,她在直播和代理商大会上高调宣称,自己有一套与海尔集团、盈康一生深度合作的“换血抗衰”项目,提取17到21岁小鲜肉的血液,经过特殊处理后进行血浆置换,就能让人年轻10到20岁,疗程从150万到200万不等,专为高净值人群定制。,为了增加可信度,她还特意选址成都一家与海尔有间接关联的医院作为宣传场地,把PPT做得精美绝伦,把故事讲得天花乱坠,那些渴望留住青春的富婆们一听“海尔”两个字,心里顿时踏实了大半,当满怀期待地躺上手术台,以为即将迎来的是一场逆龄奇迹,殊不知这些装满血液的袋子里,装的可能只是廉价的谎言和潜在的健康风险。,直到海尔那纸声明横空出世,所有人才如梦初醒,原来那些“深度合作”的背书,不过是她精心设计的碰瓷营销,讽刺的是,于文红被海尔打脸已经不是第一次了,早在2022年税务部门公布处罚时,就有媒体追问其与海尔的关系,得到的答复同样是“毫无关联”,可她偏偏不信邪,非要把这个已经辟谣无数次的谎言继续讲下去。,当谎言被撕碎的那一刻,那些曾经相信她的人,才发现自己不过是她砧板上的又一颗韭菜,于文红的胆子大不是一天两天了,1992年,她在大连开了一家不到11平方米的小美容作坊,没有正规资质,没有专业技术,只有一张能把牛皮吹上天的嘴,没想到,这个连执照都没有的小作坊,日后竟能长成横跨多省的医美帝国。,2009年,沈阳的李小姐在虞美人机构花费6万元做鼻子整形,术后鼻子持续红肿溃烂,于文红亲自出手“修复”,又收了12万元,然而修复后的效果依旧惨不忍睹,更让人愤怒的是,于文红对此毫不在意,继续在直播里吹嘘自己的“面雕神技”。,真正让她第一次“出名”的,是2011年央视《焦点访谈》的曝光,节目以《面雕大师的真面目》为题,揭露了她没有执业医师资格证却敢亲自操刀整形手术的黑幕,那些术后出现红肿、毁容的消费者不在少数,而她的诊所专门接待渠道介绍的客人,刻意回避公众监督,被央视点名后,普通人早就该收手了,可于文红不,她选择了倒打一耙,公开声称自己是被同行嫉妒陷害。,这份“嘴硬”的本事,为她后来的彻底翻车埋下了伏笔,2017到2021年间,她实际控制的杭州古名文化艺术策划有限公司,用9个个人账户隐匿收入高达47.55亿元,偷逃企业所得税1.47亿元,2022年被税务部门处以880多万元的罚款,可这点罚款,对于一个年赚几十亿的人来说,不过是九牛一毛。,你以为她会因此收敛?错了,罚款缴完没几天,她就搞出了更离谱的“换血抗衰”项目,把下一个收割目标对准了急于逆龄的高净值人群,甚至连亲弟弟都站出来实名举报,2024年,于文忠发布悬赏公告,以百万巨款征集姐姐的违法犯罪证据,爆料称早在2015年,于文红的个人账户两个月就进账1.6986亿元,隐匿的收入远比税务查处的多得多。,姐弟反目,把这个捞金帝国的肮脏内幕彻底撕开,为何这种收割屡禁不止?答案很简单:在于违法成本太低,于文红的商业模式从一开始就不是在合规框架内慢慢做大,而是在不断试探底线,她算得很清楚:只要赚的钱远远大于罚款,那处罚就只是成本。,2023年,虞美人旗下机构因违规发布医疗广告、价格欺诈被罚款200万,2026年初,她又因在社交平台辱骂同行被判名誉侵权,需要公开道歉赔偿,加起来也不过300万,而她隐匿的收入是多少?47.55亿,更关键的是,她极其擅长舆论操控,每次出事就把自己包装成“被针对”“被打压”的受害者,吸引不明真相的粉丝支持,形成饭圈式的忠诚度。,这种玩法在监管不够及时、信息不够透明的时候,确实能让她跑得飞快,但她忘了一件事:任何骗局都有终点,当“换血抗衰”的谎言被戳破,当海尔这样的大企业主动切割并追责,当央视再次把镜头对准她,所有的问题便如决堤的洪水般集中爆发。,从科学角度来说,所谓的“换血抗衰”根本毫无临床依据,医学上的血浆置换是用于治疗重症肌无力、急性中毒等疾病的救命手段,用于抗衰本身就是超适应症的违规操作,更有甚者,不明来源的血液可能携带乙肝、艾滋等病毒,操作不当会引发感染、休克甚至死亡。,于文红的捞金帝国正在加速崩塌,靠欺骗和贪婪发家,终究会被谎言反噬,这场荒唐的“换血抗衰”骗局,终以彻底翻车画上句号。
最近,海尔集团罕见地发出雷霆之怒,针对被虞美人集团董事长于文红“用小鲜肉的血抗衰”碰瓷一事,发布紧急声明。
此事一出,众人才发现:曾经喊着草根逆袭、励志成功的她,却被央视查出隐匿几十亿收入。

编辑f
被“信众”称为“教母”的于文红,为什么敢这么明目张胆地为所欲为,她所谓的“换血续命”和海尔真的有关系吗?

天价换血,收割富婆的惊天骗局
150万到2000万一次,血液必须取自17到21岁的“小鲜肉”,号称能让女性经期延长至80岁。
这种连科幻小说都不敢写的“换血抗衰”项目,竟然真的有人在卖,而且卖得风生水起。

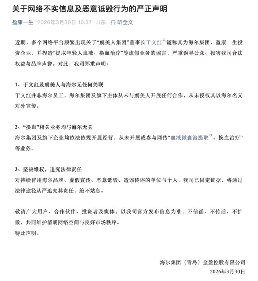
2026年3月30日,海尔集团旗下盈康一生紧急发布声明:于文红及其虞美人集团与海尔无任何关系,从未开展“换血治疗”业务,已固定证据,将依法追究法律责任。
消息一出舆论哗然,要知道,这位被称作“医美教母”“捞金女王”的于文红可不是什么无名之辈。

她的商业帝国横跨医美、养生、抗衰多个领域,年营收据说高达几十亿。
2022年税务部门更是查出,她通过9个私人账户隐匿收入高达47.55亿元。

可就是这样一个人,非但没有悬崖勒马,反而继续编造更离谱的谎言,用年轻人的血液包装“逆龄神技”,把无数急于抗衰的富婆收割了个遍。
直到央视再次出手,直到海尔亲自下场打假,这个持续了三十年的捞金骗局,才终于走到了尽头。

碰瓷海尔,谎言如何包装成科技
很多人第一次听说于文红的名字,是从那句“花千万换年轻”开始。
她在直播和代理商大会上高调宣称,自己有一套与海尔集团、盈康一生深度合作的“换血抗衰”项目。

提取17到21岁小鲜肉的血液,经过特殊处理后进行血浆置换,就能让人年轻10到20岁。疗程从150万到2000万不等,专为高净值人群定制。
为了增加可信度,她还特意选址成都一家与海尔有间接关联的医院作为宣传场地,把PPT做得精美绝伦,把故事讲得天花乱坠。

那些渴望留住青春的富婆们一听“海尔”两个字,心里顿时踏实了大半。
当满怀期待地躺上手术台,以为即将迎来的是一场逆龄奇迹,殊不知这些装满血液的袋子里,装的可能只是廉价的谎言和潜在的健康风险。

直到海尔那纸声明横空出世,所有人才如梦初醒。原来那些“深度合作”的背书,不过是她精心设计的碰瓷营销。
讽刺的是,于文红被海尔打脸已经不是第一次了。

早在2022年税务部门公布处罚时,就有媒体追问其与海尔的关系,得到的答复同样是“毫无关联”。
可她偏偏不信邪,非要把这个已经辟谣无数次的谎言继续讲下去。
当谎言被撕碎的那一刻,那些曾经相信她的人,才发现自己不过是她砧板上的又一颗韭菜。

三十年前就在造假,央视两次曝光仍不收手
说起来,于文红的胆子大不是一天两天了。
1992年,20出头的她在大连开了一家不到11平方米的小美容作坊。没有正规资质,没有专业技术,只有一张能把牛皮吹上天的嘴。

那时候谁能想到,这个连执照都没有的小作坊,日后竟能长成横跨多省的医美帝国。
2009年,沈阳的李小姐在虞美人机构花费6万元做鼻子整形。术后鼻子持续红肿溃烂,于文红亲自出手“修复”,又收了12万元。

然而修复后的效果依旧惨不忍睹,更让人愤怒的是,于文红对此毫不在意,继续在直播里吹嘘自己的“面雕神技”。
真正让她第一次“出名”的,是2011年央视《焦点访谈》的曝光。

节目以《面雕大师的真面目》为题,揭露了她没有执业医师资格证却敢亲自操刀整形手术的黑幕。
那些术后出现红肿、毁容的消费者不在少数,而她的诊所专门接待渠道介绍的客人,刻意回避公众监督。
被央视点名后,普通人早就该收手了。可于文红不,她选择了倒打一耙,公开声称自己是被同行嫉妒陷害。

这份“嘴硬”的本事,为她后来的彻底翻车埋下了伏笔。
2017到2021年间,她实际控制的杭州古名文化艺术策划有限公司,用9个个人账户隐匿收入高达47.55亿元,偷逃企业所得税1.47亿元。

2022年被税务部门处以8800多万元的罚款,可这点罚款,对于一个年赚几十亿的人来说,不过是九牛一毛。
你以为她会因此收敛?错了。
罚款缴完没几天,她就搞出了更离谱的“换血抗衰”项目,把下一个收割目标对准了急于逆龄的高净值人群,甚至连亲弟弟都站出来实名举报。

2024年,于文忠发布悬赏公告,以百万巨款征集姐姐的违法犯罪证据,爆料称早在2015年,于文红的个人账户两个月就进账1.6986亿元,隐匿的收入远比税务查处的多得多。
姐弟反目,把这个捞金帝国的肮脏内幕彻底撕开。

把焦虑卖到天价,违法成本太低
为何这种收割屡禁不止?答案很简单:在于违法成本太低。
于文红的商业模式从一开始就不是在合规框架内慢慢做大,而是在不断试探底线。

她算得很清楚:只要赚的钱远远大于罚款,那处罚就只是成本。
2023年,虞美人旗下机构因违规发布医疗广告、价格欺诈被罚款200万。2026年初,她又因在社交平台辱骂同行被判名誉侵权,需要公开道歉赔偿。

加起来也不过300万,而她隐匿的收入是多少?47.55亿。
更关键的是,她极其擅长舆论操控。
每次出事就把自己包装成“被针对”“被打压”的受害者,吸引不明真相的粉丝支持,形成饭圈式的忠诚度。

这种玩法在监管不够及时、信息不够透明的时候,确实能让她跑得飞快。
然而她忘了一件事:任何骗局都有终点。

当“换血抗衰”的谎言被戳破,当海尔这样的大企业主动切割并追责,当央视再次把镜头对准她,所有的问题便如决堤的洪水般集中爆发。
从科学角度来说,所谓的“换血抗衰”根本毫无临床依据。

医学上的血浆置换是用于治疗重症肌无力、急性中毒等疾病的救命手段,用于抗衰本身就是超适应症的违规操作。
更有甚者,不明来源的血液可能携带乙肝、艾滋等病毒,操作不当会引发感染、休克甚至死亡。

结语
如今,于文红的捞金帝国正在加速崩塌。
靠欺骗和贪婪发家,终究会被谎言反噬。这场荒唐的“换血抗衰”骗局,终以彻底翻车画上句号。

信息来源:

暂无相关记录

