吃瓜简评:
**博纳影业:春光明媚遇冷**,2026年春节档,《飞驰人生3》的热映,博纳影业看似迎来了一丝好运气,但这家曾经风光无限的影业集团,似乎也难逃命运的嘲弄,一则起诉书的曝光,给博纳老板于冬戴上了“失信”“欠债不还”的标签,这一事件不仅揭示了博纳影业在经营中的困境,更让人看到了这家“大片之王”的脆弱。,### **博纳影业:重资产模式下的困局**,博纳影业的命运,很大程度上,印证了“一家电影公司一部电影”的老话,去年《蛟龙行动》以14亿的巨额预算上映,却只收获了3.93亿的票房,第二轮上映更是惨遭2484万的惨亏,博纳的财报显示,这部电影最终让公司亏损超8亿,几乎将公司现金流耗尽,更何况,博纳还在影院业务中沉重地押注了重资产发展,全国遍布的高档影城在经济低迷时期,成了沉重的财务负担。,去年春节档,《哪吒2》的辉煌成绩并未为博纳带来好运,反而成为它后续亏损的推手。《疯狂动物城2》的表现更是让人心惊,整个贺岁档的票房腰斩前年,卡梅隆的《阿凡达3》也不尽如人意,博纳的命运在一部接一部的大片上押注,结果只换来一场场的惨败。,### **于冬:第三方担保还是内部借贷?**,于冬被曝欠下473万港元的债务,表面上看是一起小事,但对这位上市公司董事长而言,实在是“雪上加霜”,更有趣的是,他迅速找到律师,否认欠款,并强调“这笔债务是因第三方担保所致”,这句话让人联想到去年和向佐的“第三方担保”风波,令人不禁怀疑,这里的“第三方”究竟是谁?,博纳影业近年来一直是“大片”的主力军,但其财务状况却像一艘摇摇欲坠的船,于冬个人名下持有的博纳股份也曾多次被法院freeze,这说明他个人的财务状况早已不如公司稳健,更令人不安的是,这笔债务的出现,可能反映出博纳内部借贷的蛛丝马迹,毕竟,一个大公司的高管,为什么要为473万港元背书担保?,### **博纳股价:一记重锤**,消息一出,博纳股价便如遭雷击般暴跌了2.78%,对于一家连续三年亏损、市值本就缩水严重的公司来说,这几乎是雪上加霜,市场对博纳的信心,早已不如从前,春节档的《飞驰人生3》带来的短暂股价回升,难免会被后续的负面消息所冲击。,于冬必须在短时间内平息这场风波,因为这不仅关系到他的个人声誉,更关系到博纳的存续,他必须用实际行动证明自己不是“闪电战”老板,而是一个能带领公司走出困境的稳健领导者。,### **博纳的救命稻草:《克什米尔公主号》和《四渡》**,博纳影业的未来,很大程度上取决于两张王牌项目《克什米尔公主号》和《四渡》的表现。《克什米尔公主号》是一部量级的主旋律大片,堪比《红海行动》,而《四渡》则是真正的“王炸”题材,意义非凡,这些大片需要投入巨额宣发费,调动整行业资源,才能有望扭转公司的命运。,再好的大片,也难免会被某些负面新闻所影响,于冬被贴上“欠债不还”的标签,不仅会影响这两部影片的宣传效果,更可能在票房上造成“潜在损失”,更要命的是,克什米尔公主号》在排片上被卡住,或者在舆论上被对手做文章,博纳的存续就可能再次岌岌可危。,### **吃瓜与反思:电影行业的生存困局**,博纳影业的困境,折射出整个电影行业的深层问题,重资产发展、押注大片、巨额预算投入,这些模式在经济好的时候是“护城河”,但在市场冷热不均的时候,反而成为了致命的枷锁,更为可怕的是,这类大型民营影业集团的倒闭,会导致整个行业的投资意愿下降,进而影响到未来更多优质影片的诞生。,而于冬这位“老板难兄”,在经历了这些风风雨雨后,是否能从危机中走出来,真的值得我们期待,毕竟,这不仅是博纳影业的命运转折,更是整个电影行业的缩影,希望这家“大片之王”能像《阿凡达》中的飞人一样,找到属于自己的“路”!## 博纳影业:一代巨头危机四伏,老板于冬的“失信”事件背后,暗藏的公司危机,博纳影业,这个曾经引领中国电影产业的巨头,最近却仿佛站在了十字路口,2026年的春节档,《飞驰人生3》虽然没有像去年的《哪吒2》那样的逆天之势,但依然挣下了不错的票房,博纳影业背后却暗藏着一场更为严重的危机。,去年《蛟龙行动》的巨额亏损,几乎将博纳的现金流彻底枯竭,预算9.3亿、宣发支出加上成本总共10亿的这部影片,票房仅仅为3.93亿加上2484万,片方分账收入也仅为1.45亿,更可怕的是,博纳影业还欠了银行近8亿,这让公司的财务状况岌岌可危。,为了应对《蛟龙行动》的巨亏,博纳不得不向韩寒的亭东影业借了几千万,博纳的财务状况早已岌岌可危,去年前三季度利息支出就高达1.8亿,这让公司像一个挥霍无度的大户,连基本的运营都难以维持。,更令人担忧的是,博纳影业近年来走重资产路线,在全国大规模建设高档影城,这一模式在市场冷热不均的今天,反而成为了公司的“铁锁链”,2025年,春节档《哪吒2》大爆,暑期档还能勉强过得去,但下半年却连国庆档的《疯狂动物城2》都成了“扑街之作”,而跨年档的《阿凡达3》更是彻底“票房冷门”,春节档唯一的亮点是《飞驰人生3》,但即便如此,博纳影业的命运也未能改变。,就在博纳影业的命运濒临危机之际,于冬被曝出因为473万港元的欠债上了热搜,这笔债务本质上并不大,但它却引发了连锁反应,于冬作为上市公司董事长,头上悬着“达摩克利斯之剑”,这笔债务背后,可能隐藏着更严重的违规行为,尤其是于冬为第三方提供担保的事实,背后可能有更多的信息需要查明。,这次事件对博纳影业的股价和市场形象造成了严重打击,3月10号消息出来的当天,博纳股价就跌了2.78%,对于连续三年亏损、市值本来就缩水严重的公司来说,任何一点负面新闻都可能引发雪崩。,博纳影业并非完全没有救命稻草,公司手中还攥着两张王牌,《克什米尔公主号》和《四渡》,这两部片子,才是博纳翻身的真正希望。《克什米尔公主号》是一部量级的主旋律大片,《四渡》则是真正的“王炸”电影,这些大片的成功与否,将直接决定博纳影业能否从危机中走出来。,但问题在于,于冬的“失信”事件可能会对这些大片的推广和合作产生负面影响,甚至可能在舆论层面上被对手利用,影响这些大片的排片和市场表现。,吃瓜到这里,其实你已经看到了这场博纳影业危机的严重性,这不仅仅是一个公司的危机,更是整个中国民营电影产业的缩影,民营电影公司像博纳影业一样,一旦财务链断裂,就会面临难以逆转的局面,希望博纳影业能像华谊兄弟一样,在风雨中存活下来,毕竟,电影产业真的需要这样的大公司来带来更多优秀的作品。
博纳老板于冬又上热搜了!
2026年的春节档,虽然大盘比不上去年《哪吒2》那种逆天行情,但总归还是爆了一部电影,这便是韩寒导演,沈腾主演的《飞驰人生3》。
截至3月13号22点,上映25天,《飞驰人生3》总票房拿到41.7个亿,这几天片方还申请了院线密钥续杯至4月18日,后面有望再拿3个小目标。

根据39%的分账比例计算,片方分账收入高达14.7亿,韩寒的亭东影业作为主投方,这次赚得盆满钵满,2026年最赚钱电影,非此片莫属了。
不过,这里头有一家公司跟着喝了一大口汤,这就是咱们的主角——博纳影业。虽然博纳只是第五参投方,但哪怕只是分个百分之几,那也是几千万的真金白银往口袋里装啊。
再加上春节期间资本市场的躁动,博纳影业的股价噌噌往上涨,那几天于冬,脸上肯定是有光的,算是借着这股东风,狠狠地收割了一把,回了一口老血。

可是,江湖上有句话怎么说的?出来混,迟早是要还的,有时候运气这事儿,它也是守恒的。
这不,刚进3月,一盆冷水就浇下来了。
3月10号,于冬于老板突然被顶上热搜,原因有些让人意想不到,他竟然被澳门永利公司追债。
起诉书曝光。

说是在2024年5月借了1000万,原定14天就还,结果拖到今年,还差473万港元没还清。
永利那边直接把支票给银行,银行来了句“咨询出票人”给退票了,最后这事还闹到了香港高等法院,与此同时,于冬欠钱挂到热搜排行榜上了。
于冬反应倒是神速,堪称光速级。 消息一出,他个人律师赶紧出来灭火,说已经跟永利核实了,钱全部还清,诉讼也撤了。
而且还特意强调了一嘴:“该债务是由于冬为第三方提供信用担保所导致。”

看到没?
“第三方担保”,这四个字是不是特别眼熟?
没错,去年7月份,和向佐的“第三方担保”如出一辙,他火速还了140万后,美高梅深夜发声明,说是第三方担保。
但是这“第三方”到底是谁,那就真的不得而知了,聪明的人不用细说,都应该知道,澳门有些地方是真好玩,汪峰、张继科等明星那是屡试不爽啊。
说回于冬吧,这473万港元的欠条,真的只是还完钱,撕掉就完事儿了吗?依啡哥看来,这搞不好就是博纳至暗时刻来了。

你想想,他这么大的一家电影公司,为啥欠473万都无法一次性还清,还挂上热搜呢?
那只有一个原因能够解释了,说明于冬个人或者公司可能真的如履薄冰了,甚至可以说,正在华谊兄弟走过的老路上,疯狂试探。
博纳一年亏掉14亿,主要体现在以下两个方面:
其一,去年春节档《蛟龙行动》巨亏。
根据博纳的财报显示,此片的预算成本为9.3亿,加上宣发,总成本为10亿,最终上映两次,第一版票房3.93亿,第二版为2484万。
博纳分账票房仅得1.45亿,加上其他收入,最终片方亏损超8亿,是2025年度亏损最高电影。一部电影几乎把博纳影业的现金流弄枯竭了。
去年该片上映阶段,缺少宣发资金,于冬找韩寒还借了一笔钱。

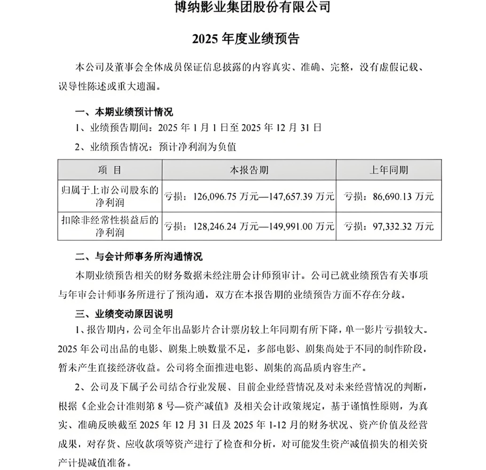
2026年博纳影业发布2025年的财报,说公司年度亏损高达12.6亿到14.8亿,这里面光是上半年计提的存货跌价、应收账款减值,就高达2.77亿。
说白了就是,账上那些没上映的片子、借出去的钱,博纳自己都觉得收不回来了,直接在账本上承认:“这些,不值钱了。”
而且,这已经不是博纳第一次押错宝了。再往前看,成龙大哥主演的《传说》,博纳也是制作出品方,投资巨大,启用AI还原年轻成龙,最终还是扑得悄无声息。
一边是主投主控的大片一部接一部地沉,一边是刚性的成本一分不能少。这就是,电影从业人员所说的,春节档一部电影亏损,就能打倒一家公司。

其二,影院的亏损和巨额的财务费用。
博纳这些年走的是重资产路线,在全国建了好多高档影城。这种模式在经济好的时候是护城河,但在市场冷热不均的时候,那就是铁锁链。
去年也就是春节档《哪吒2》票房大爆到154亿,暑期档还算过得去,下半年,尤其国庆档,弄出了近十年来最低,整个贺岁档,就爆了一部《疯狂动物城2》。
除此之外,卡梅隆的《阿凡达3》表现中规中矩,跨年档和元旦档,全都以票房扑街而告终,好不容易来了春节档,却只跑出一部《飞驰人生3》。
档期冷的时候,租金、水电开支、电影院工作人员这些刚性成本能不付吗?影院业务持续亏损,成了吃现金流的大户,包括杨受成的英皇集团,都吃不消了。

再加上博纳公司负债率高得吓人,光去年前三季度,利息支出就高达1.8个亿。也就是说,啥也不干,睁眼就得先还银行的钱。
去年,博纳甚至不得不向自己参股的、韩寒的亭东影业借钱,子公司在那边拆借了几千万来应急。
这就好比一个曾经锦衣玉食的大户,开始跟小辈的亲戚张口借米下锅了,这其中的窘迫,不言而喻。
这么一看,是不是有点熟悉?
当年的华谊兄弟,不就是靠重资产影院和押宝大片两条腿走路,结果一条扭了,一条折了,最后王中磊和王中军不得不变卖资产去偿还各项债务,现在一年都拿不出几部作品了。
周星驰的《美人鱼2》到现在都无法问世。

博纳影业现在,确实正在那条道上摇摇晃晃。
然后我们再分析一下,于冬这473万欠款。为什么他的团队,如此之快地解决了这个债务?
因为于冬心里比谁都清楚,这473万,哪怕只是个人担保,哪怕已经还清,但它引发的连锁反应,对现在的博纳来说,可能是致命的。
首先,于冬作为上市公司董事长,头上是悬着“达摩克利斯之剑”的。
别看他个人名下关联了近50家企业,风光无限。但要知道,上市公司高管对外担保是有严格规定的,尤其是为关联方担保,必须经过股东会审议。
这次这473万,虽然律师说是为第三方担保,但具体这个“第三方”是谁?跟于冬有没有关联?跟博纳有没有关联?
这要是没走正规流程,后续监管的追问和处罚,那可比473万多得多。
更要命的是,于冬手里持有的博纳股份,之前就已经有被冻结的情况了。这说明他个人的财务状况,跟公司的财务状况一样,早就绷得很紧了。

其次,博纳经不起负面热搜的冲击。
这是一家上市公司,股价就跟那惊弓之鸟似的。你想,刚靠《飞驰人生3》带起来的那点股价,要是因为老板被追债这种新闻挂上热搜,散户们跑不跑?主力资金跑不跑?
3月10号消息出来的当天,博纳股价就跌了2.78%。对于一家连续三年亏损、市值本来就缩水严重的公司来说,任何一点风吹草动,都可能引发雪崩。
所以于冬必须快速解决问题,必须让律师第一时间说“已还清”,这不是他个人的体面问题,这是对股民、对投资人的一个交代,更是为了保住博纳的元气。
要是这口气真的泄了,后面的大戏就没法唱了。

今年博纳手里还攥着两张王牌呢。
一张是《克什米尔公主号》,这是跟《红海行动》一个量级的主旋律大片;另一张是《四渡》,这种题材,懂行的人都知道意味着什么,那是真正的“王炸”电影。
这两部片子,才是博纳翻身的真正希望,是需要投入巨量宣发费用、需要调动全行业资源去推的“救命稻草”超级大片。
在这个节骨眼上,如果老板被贴上“失信”、“欠债不还”这种标签,不仅影响公司的品牌形象,更会影响接下来的融资和商务合作。

万一因为这点钱,导致《克什米尔公主号》在排片上被卡脖子,或者在舆论上被对手做文章,那损失可就大了去了。
啡哥还是希望电影公司能赚到钱,因为这些头部民营公司一旦倒闭,后续工业大片投资会越来越少,以后我们只能看预制低成本搞笑电影了。
很简单的道理,电影公司赚到了钱,就会源源不断的投资到电影中,形成正向循环,资金链断裂的话,那就面临不敢投资的窘境。
博纳影业能不能挺过这一劫,是像华谊兄弟一样在风雨中飘摇,还是能凭借手上的王牌触底反弹,咱们今年拭目以待。
毕竟,电影圈的故事,永远比电影本身更精彩,也更残酷。
暂无相关记录

