吃瓜简评:
## 优思益翻车,明星们跳舞?李若彤逆袭出头,"优思益"这个名字,最近在网上走红,不是因为产品质量过好而被吹捧,而是因为它被央视一查,揭露了它的虚伪面具,这个被称为"进口"的品牌,其实是老土的国内生产,公司海外注册地更是有一家汽车维修站,简直是典型的"假进口"大作案。,这起事件的爆发,直接把一些明星玩意儿也拖入了泥潭,赵露思、曾舜晞、伊能静、吴昕、孙坚等明星,都被曝光参与了这场"直播带货狂欢节",更令人哭笑不得的是,与其说是"明星效应",不如说是"陌生人效应",因为这些明星在带货时,消费者买单的本质目的是对"明星背书"的信任。,在这场"明星危机"中,最让人看热闹的是李若彤,这个"老好人" tm,第一时间发出了道歉声明,不仅如此,她还给出了令人感动的"先行赔付方案",无论消费者是否拆封,都能当天上门全额退款,还专门设立了售后通道,这种赔付方案,不仅体现了李若彤对消费者的责任担当,更堪称"吃瓜教主"的完美反转。,相比之下,其他明星的表现就显得微不足道了,明道虽然也承诺赔付,但具体条件还不够明确;章小蕙的赔付期限也没有完全承诺;而一些"跑光了"的明星,直接躲进了"无知情"的茧子里,这些人的选择,恰恰印证了一个道理:明星带货 ≠ 明星负责。,这起事件对明星和主播的影响可谓是三重打击:,1. **口碑受损**:一旦被曝光,"明星背书"往往比品牌更容易在消费者心目中留下烙印,哪怕法律责任还未定,也难免有人会说"你推荐过这个,为什么现在在讽刺它?",2. **商业合作风险**:从此以后,平台方和品牌方都会格外谨慎,尤其是涉及保健品、母婴、美妆和跨境商品等信任度高的领域,明星的选择,必然会被品牌方仔细考量,甚至可能连带其它合作机会。,3. **潜在法律与赔付压力**:如果监管部门认定宣传存在问题,消费者维权潮就要来了,平台方面也会被连带追责,品牌方更是要面对连锁反应,包括消费者维权、平台追责、法律诉讼等。,这次事件给"明星信用变现"模式敲响了警钟,明星们要明白,自己不是品牌的"推广机器",更不是消费者的"风险保驾员",要真正做到"查生产链路、查资质边界、查宣传话术、查功效证据、查跨境身份真假",否则只会是"赚一时,损一生"。,对消费者来说,也要"别再把明星推荐当质量保证",买保健品、母婴、美妆等产品时,优先看三件事:**谁生产**、**有没有合规资质**、**宣传是不是过度**,凡是"故事讲得太满、背景吹得太神、价格抬得太高"的产品,都要提高警惕。,这次"优思益"事件,本质上是一次对"明星信用变现"模式的集中拷问,明星们要记住,光靠"陪品牌坐稳后马"的收益,终究不如选择良性合作的商业模式,希望明星们能从这次事件中吸取教训,选择更有责任心的合作对象,避免卷入下一次"直播带货"的"翻车"事件。
央视揭开了优思益的虚伪面纱。该品牌号称进口,实为国内生产,公司海外注册地实际是一家汽车维修站。


公开信息显示,赵露思、曾舜晞,二人曾被报道为优思益普通食品代言人;此外,伊能静、吴昕、章小蕙等被多次提及曾参与直播带货。另有媒体报道提到,李若彤、明道、孙坚以及头部直播间与辉同行也都上架过相关产品。
明星代言假冒伪劣产品翻车已经不是一次两次了。只不过在高昂利润的引诱下,不断会有明星铤而走险,一场直播下来后数着钞票心里乐开了花,这话他们当然会想不会说,只有梁家辉很坦荡的说过,毕竟梁家辉不带货。
毫无疑问,优思益翻车,让车上的明星们也跟着翻车了。只不过,翻车后有的明星及时逃出来,他们有“生还”的可能,但也有明星继续装聋作哑,不愿意承担一点责任。

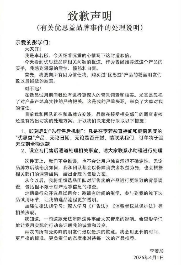
先给李若彤点赞。她很快发了致歉声明,在道歉之外,她给出了“先行售后机制”,无论购买日期、是否拆封,找上门的当天立刻全额退款,而且设立专门售后通道处理相关事宜。这种售后方案,相当于是李若彤自己承担后果了,未拆封的有可能会找到厂家退费,但已经拆封的,李若彤很难让厂家退款退货,肯定是李若彤用赔钱的方式挽回声誉。

接不到什么片约的明道,基本就是靠直播带货维生,他也承诺,尽管品牌方尚未给出详细解决方案,但他都会对下单的每一位消费者负责到底,他的解决方案也是先行赔付,7个工作日内完成退款。只不过明道的方案没有明确是否未拆封才能赔付,但也算很有诚意了。

还有章小蕙也承诺在15个工作日内先行赔付,不过也没有明确是否只有未拆封的才会给赔付。

其他一些带货网红,也有不少给出解决方案,有担当的带货博主陈国全额赔付,有的咬牙退一赔三,也有担当差一点儿的,给出回应了,愿意先退自己拿到的15%佣金。
和以上相比,一些明星显得非常没有担当,我会将他们全部拉入黑名单。
其中包括但不限于赵露思、曾舜晞、伊能静、吴昕、孙坚,以及与辉同行和董宇辉。

以上明星都是赚得盆满钵满,特别是曾舜晞,按照此前曝光的鞠婧祎的片酬,他《月鳞绮纪》拿到的片酬不会低于1000万,相比而言,带货那点钱根本不算什么。可截至发稿,这些明星都没有给出说明和解决方案。
这次事件再次说明,明星代言和明星带货,真的要格外小心。明星的作用本质上不是介绍产品细节,而是借信用替品牌放大信任。尤其在保健品、母婴、美妆、跨境商品这些信息不透明的领域,消费者往往不是看懂了配方和供应链才下单,而是因为“这个明星都在推,应该靠谱”。一旦产品翻车,明星很难用“不知情”完全切割,因为消费者买单时,买的本来就是那份“信任背书”。

对这些明星和主播的影响,短期看主要有三层。
第一,口碑受损。哪怕法律责任未定,公众也会记住“你推过这个东西”。
第二,商业合作风险上升。品牌方、平台方以后会更谨慎,尤其涉及保健品和功能宣传时。
第三,潜在法律与赔付压力。如果后续监管认定宣传存在严重问题,消费者维权、平台追责、品牌连带争议都可能继续扩大。
那如何避免下一次再出这种事呢?
对明星和主播来说,不能再把“品牌给了检测报告、法务过了合同”当成免责金牌。真正该做的是:查生产链路、查资质边界、查宣传话术、查功效证据、查跨境身份真假。尤其是保健品,凡是沾上“进口”“专家推荐”“神奇功效”“蓝帽子擦边”这些关键词,都该提高警惕。
对消费者来说,也别再把“明星推荐”当质量保证。买这类产品,优先看三件事:谁生产、有没有合规资质、宣传是不是过度。凡是故事讲得太满、背景吹得太神、价格抬得太高的,往往更要小心。
这次优思益事件,本质上不是单一品牌翻车,而是一次对“明星信用变现”模式的集中拷问。以后谁还敢轻易接这类单子,代价恐怕都会更大。
暂无相关记录

